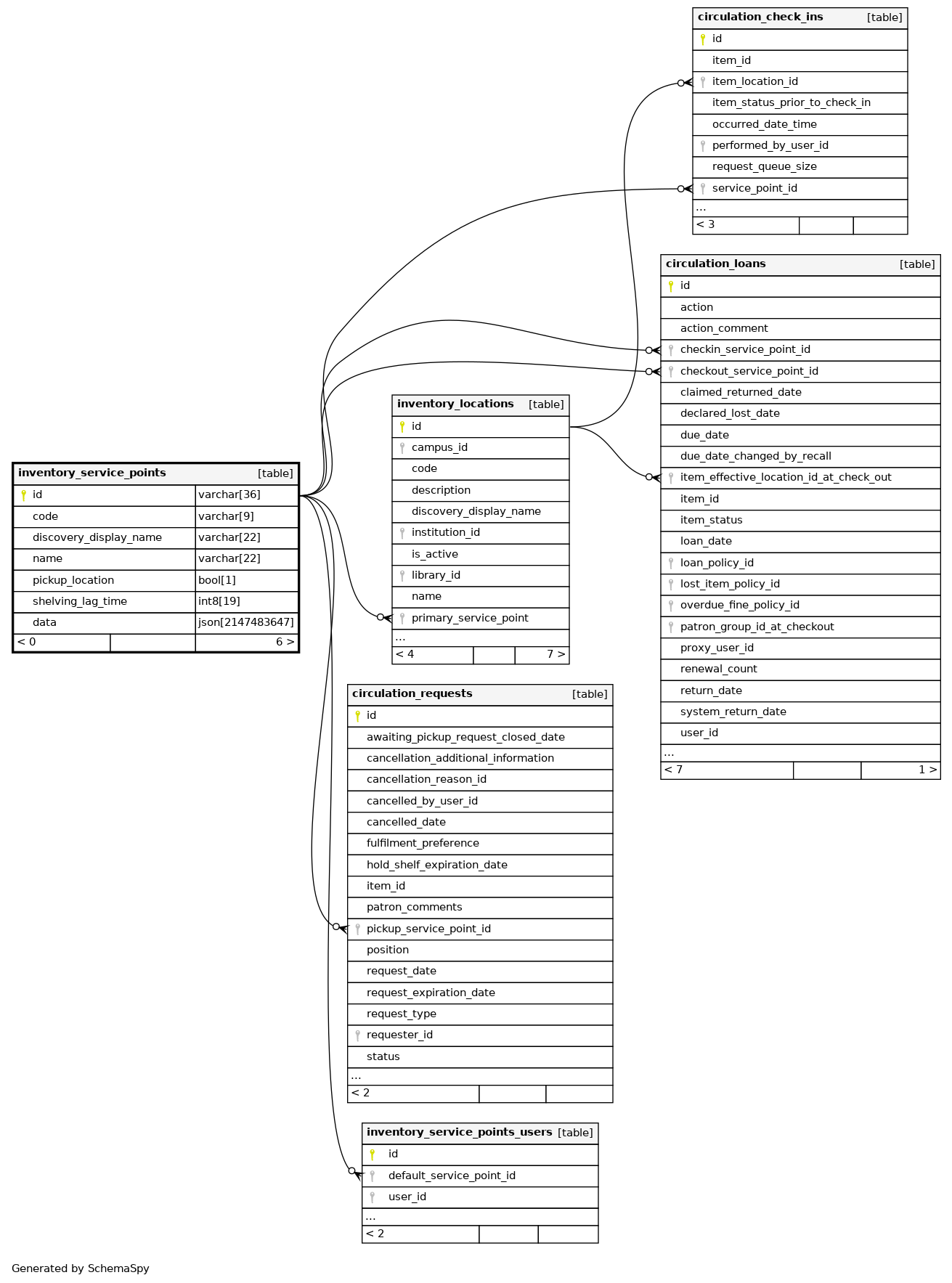
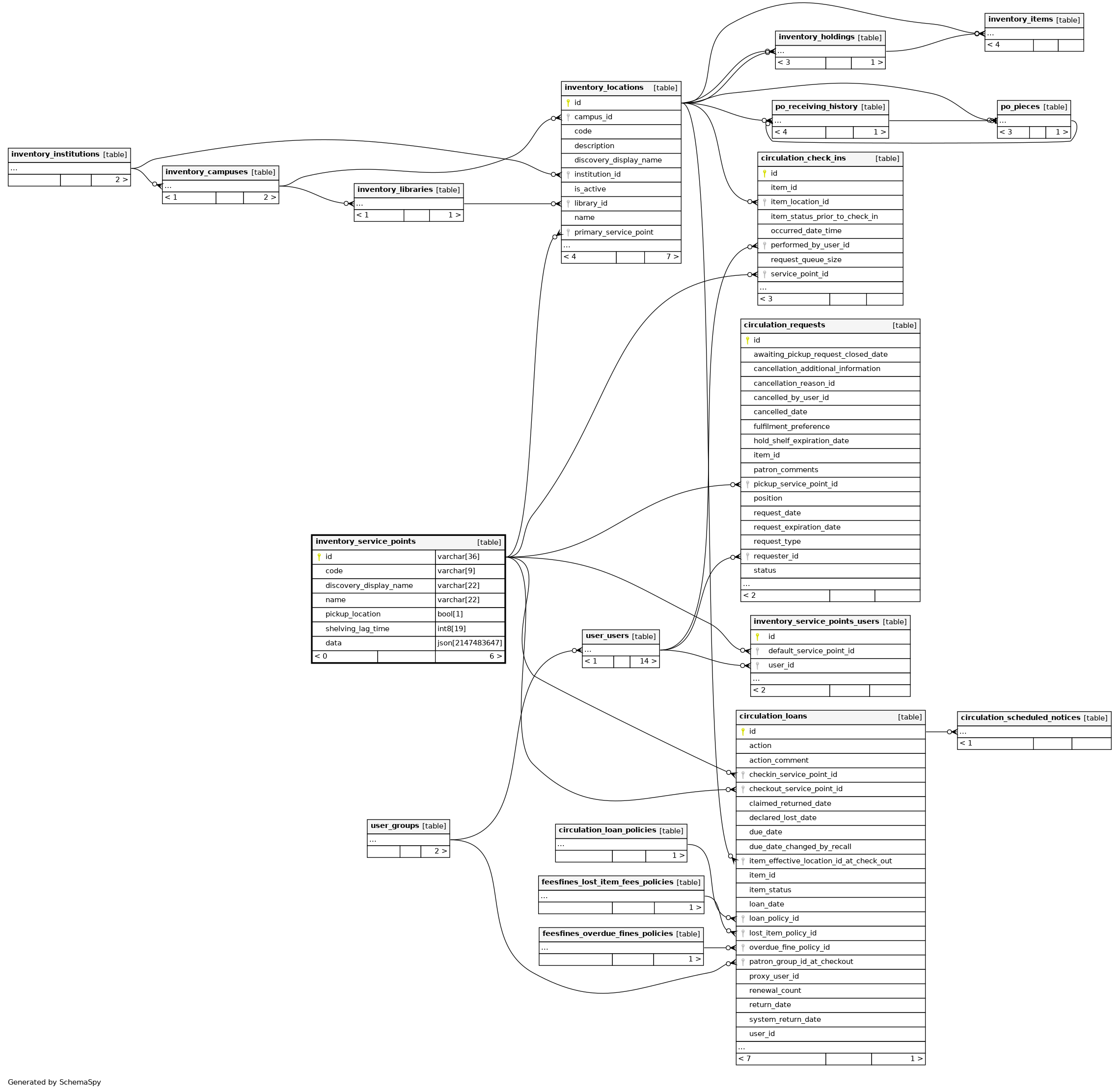
Columns
| Column | Type | Size | Nulls | Auto | Default | Children | Parents | Comments | ||||||||||||
|---|---|---|---|---|---|---|---|---|---|---|---|---|---|---|---|---|---|---|---|---|
| id | varchar | 36 | null |
|
|
|||||||||||||||
| code | varchar | 9 | √ | null |
|
|
||||||||||||||
| discovery_display_name | varchar | 22 | √ | null |
|
|
||||||||||||||
| name | varchar | 22 | √ | null |
|
|
||||||||||||||
| pickup_location | bool | 1 | √ | null |
|
|
||||||||||||||
| shelving_lag_time | int8 | 19 | √ | null |
|
|
||||||||||||||
| data | json | 2147483647 | √ | null |
|
|
Indexes
| Constraint Name | Type | Sort | Column(s) |
|---|---|---|---|
| inventory_service_points_pkey | Primary key | Asc | id |
| inventory_service_points_code_idx | Performance | Asc | code |
| inventory_service_points_discovery_display_name_idx | Performance | Asc | discovery_display_name |
| inventory_service_points_name_idx | Performance | Asc | name |
| inventory_service_points_pickup_location_idx | Performance | Asc | pickup_location |
| inventory_service_points_shelving_lag_time_idx | Performance | Asc | shelving_lag_time |

