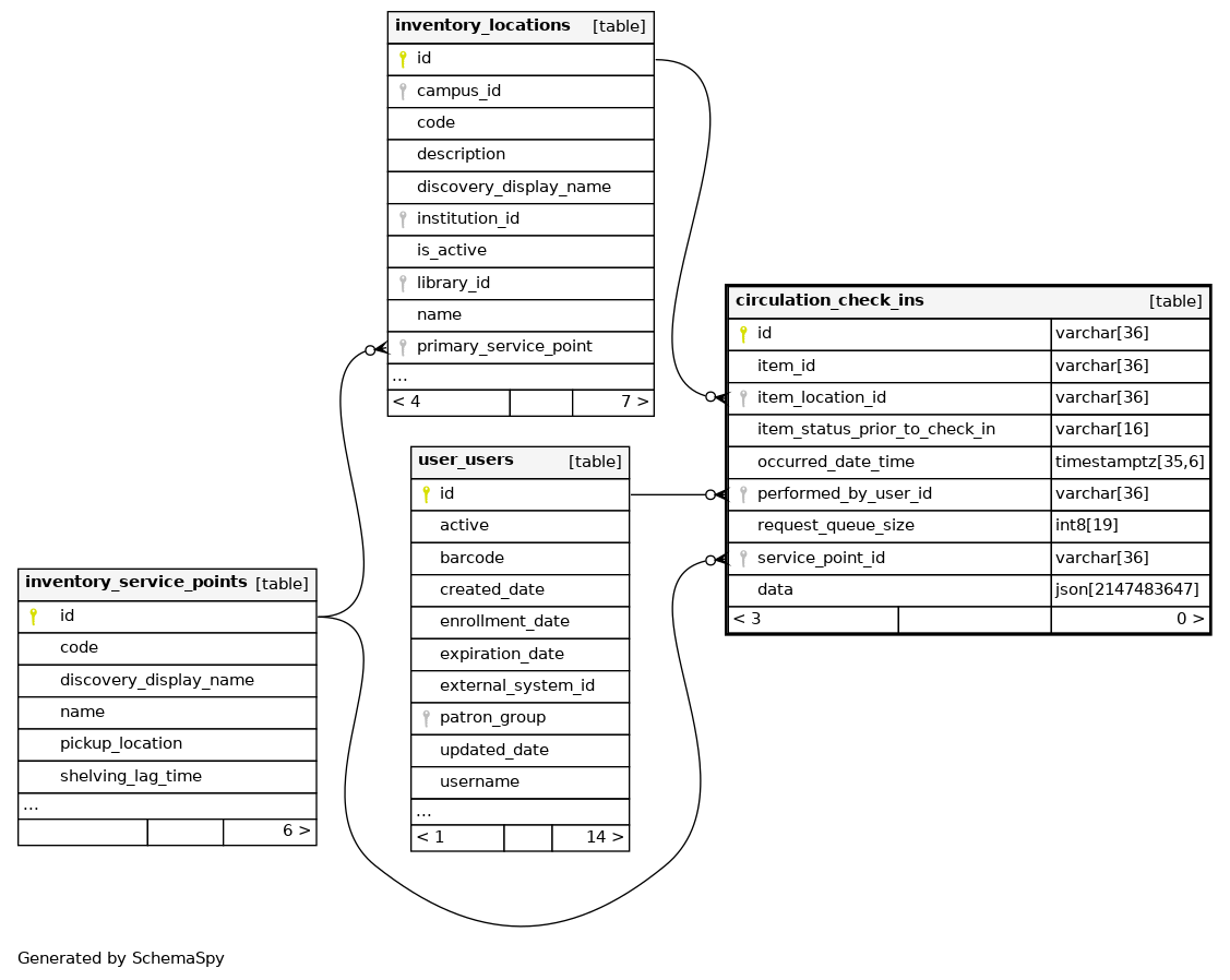
Columns
| Column | Type | Size | Nulls | Auto | Default | Children | Parents | Comments | ||
|---|---|---|---|---|---|---|---|---|---|---|
| id | varchar | 36 | null |
|
|
|||||
| item_id | varchar | 36 | √ | null |
|
|
||||
| item_location_id | varchar | 36 | √ | null |
|
|
||||
| item_status_prior_to_check_in | varchar | 16 | √ | null |
|
|
||||
| occurred_date_time | timestamptz | 35,6 | √ | null |
|
|
||||
| performed_by_user_id | varchar | 36 | √ | null |
|
|
||||
| request_queue_size | int8 | 19 | √ | null |
|
|
||||
| service_point_id | varchar | 36 | √ | null |
|
|
||||
| data | json | 2147483647 | √ | null |
|
|
Indexes
| Constraint Name | Type | Sort | Column(s) |
|---|---|---|---|
| circulation_check_ins_pkey | Primary key | Asc | id |
| circulation_check_ins_item_id_idx | Performance | Asc | item_id |
| circulation_check_ins_item_location_id_idx | Performance | Asc | item_location_id |
| circulation_check_ins_item_status_prior_to_check_in_idx | Performance | Asc | item_status_prior_to_check_in |
| circulation_check_ins_occurred_date_time_idx | Performance | Asc | occurred_date_time |
| circulation_check_ins_performed_by_user_id_idx | Performance | Asc | performed_by_user_id |
| circulation_check_ins_request_queue_size_idx | Performance | Asc | request_queue_size |
| circulation_check_ins_service_point_id_idx | Performance | Asc | service_point_id |

