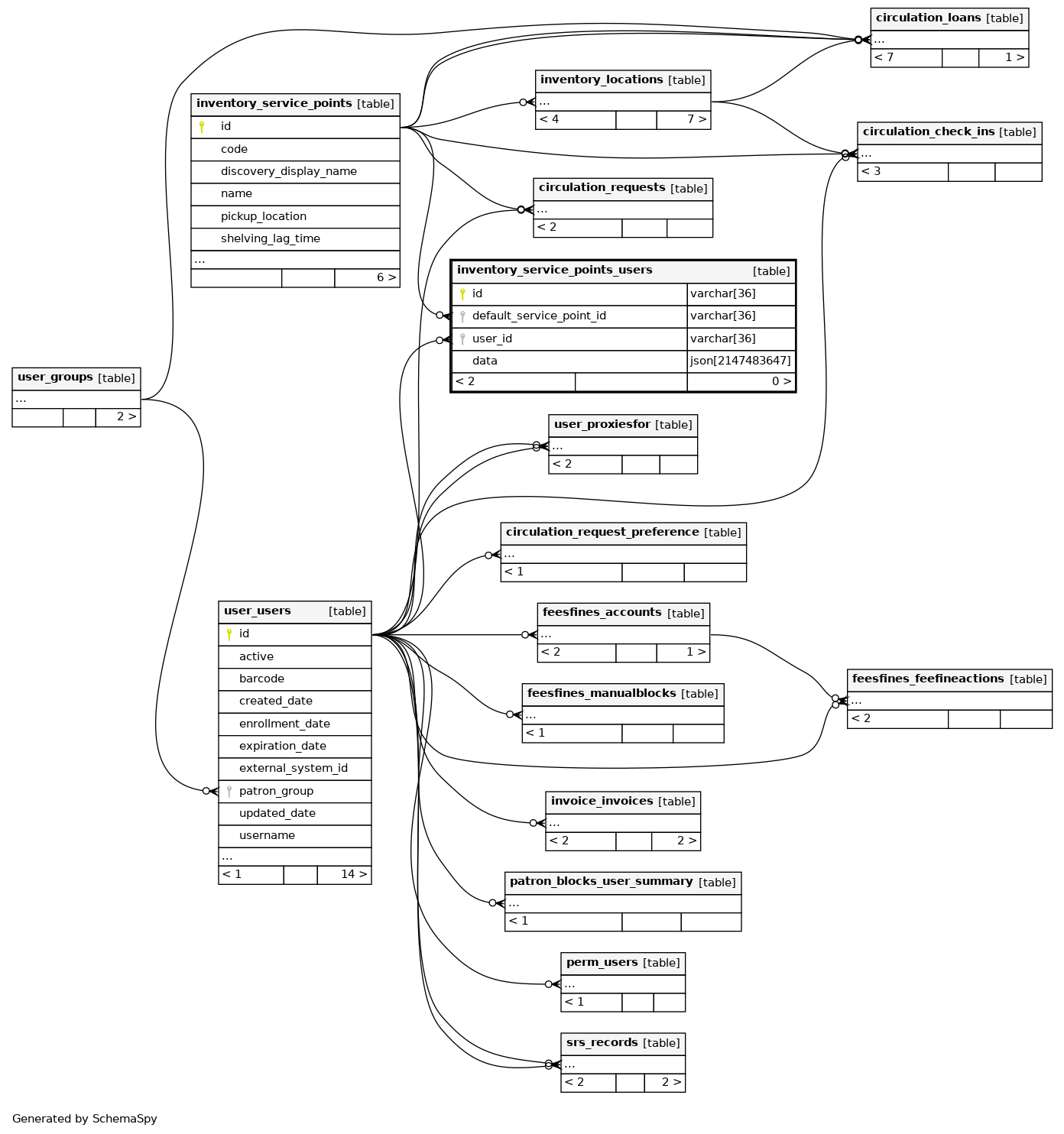
Columns
| Column | Type | Size | Nulls | Auto | Default | Children | Parents | Comments | ||
|---|---|---|---|---|---|---|---|---|---|---|
| id | varchar | 36 | null |
|
|
|||||
| default_service_point_id | varchar | 36 | √ | null |
|
|
||||
| user_id | varchar | 36 | √ | null |
|
|
||||
| data | json | 2147483647 | √ | null |
|
|
Indexes
| Constraint Name | Type | Sort | Column(s) |
|---|---|---|---|
| inventory_service_points_users_pkey | Primary key | Asc | id |
| inventory_service_points_users_default_service_point_id_idx | Performance | Asc | default_service_point_id |
| inventory_service_points_users_user_id_idx | Performance | Asc | user_id |

