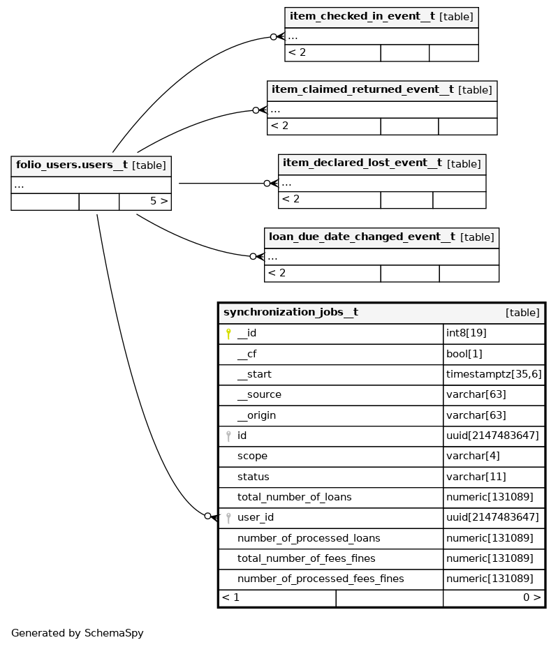
Columns
| Column | Type | Size | Nulls | Auto | Default | Children | Parents | Comments | ||
|---|---|---|---|---|---|---|---|---|---|---|
| __id | int8 | 19 | √ | null |
|
|
||||
| __cf | bool | 1 | true |
|
|
|||||
| __start | timestamptz | 35,6 | null |
|
|
|||||
| __source | varchar | 63 | null |
|
|
|||||
| __origin | varchar | 63 | ''::character varying |
|
|
|||||
| id | uuid | 2147483647 | √ | null |
|
|
||||
| scope | varchar | 4 | √ | null |
|
|
||||
| status | varchar | 11 | √ | null |
|
|
||||
| total_number_of_loans | numeric | 131089 | √ | null |
|
|
||||
| user_id | uuid | 2147483647 | √ | null |
|
|
||||
| number_of_processed_loans | numeric | 131089 | √ | null |
|
|
||||
| total_number_of_fees_fines | numeric | 131089 | √ | null |
|
|
||||
| number_of_processed_fees_fines | numeric | 131089 | √ | null |
|
|
Indexes
| Constraint Name | Type | Sort | Column(s) |
|---|---|---|---|
| synchronization_jobs__t_pkey | Primary key | Asc | __id |
| synchronization_jobs__t___origin_idx | Performance | Asc | __origin |
| synchronization_jobs__t___source_idx | Performance | Asc | __source |
| synchronization_jobs__t___start_idx | Performance | Asc | __start |
| synchronization_jobs__t_id_idx | Performance | Asc | id |
| synchronization_jobs__t_number_of_processed_fees_fines_idx | Performance | Asc | number_of_processed_fees_fines |
| synchronization_jobs__t_number_of_processed_loans_idx | Performance | Asc | number_of_processed_loans |
| synchronization_jobs__t_scope_idx | Performance | Asc | scope |
| synchronization_jobs__t_status_idx | Performance | Asc | status |
| synchronization_jobs__t_total_number_of_fees_fines_idx | Performance | Asc | total_number_of_fees_fines |
| synchronization_jobs__t_total_number_of_loans_idx | Performance | Asc | total_number_of_loans |
| synchronization_jobs__t_user_id_idx | Performance | Asc | user_id |



