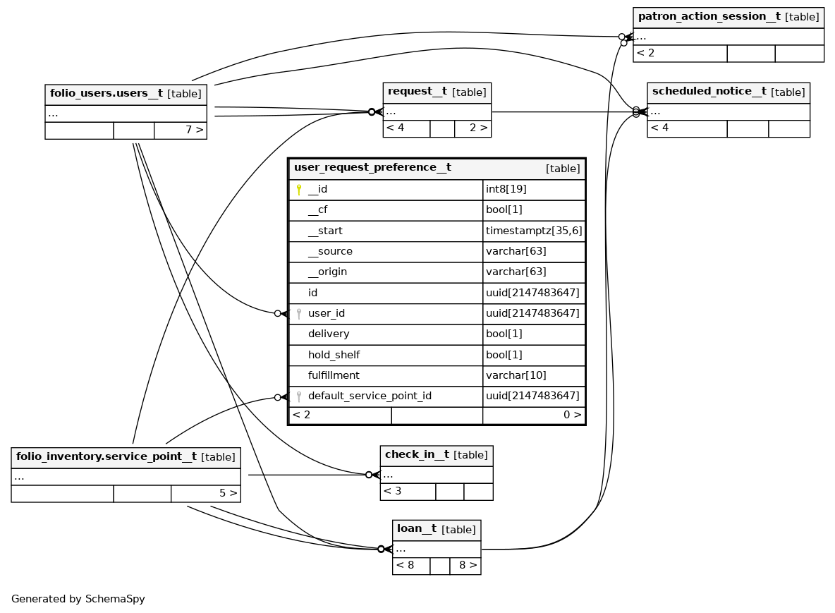
Columns
| Column | Type | Size | Nulls | Auto | Default | Children | Parents | Comments | ||
|---|---|---|---|---|---|---|---|---|---|---|
| __id | int8 | 19 | √ | null |
|
|
||||
| __cf | bool | 1 | true |
|
|
|||||
| __start | timestamptz | 35,6 | null |
|
|
|||||
| __source | varchar | 63 | null |
|
|
|||||
| __origin | varchar | 63 | ''::character varying |
|
|
|||||
| id | uuid | 2147483647 | √ | null |
|
|
||||
| user_id | uuid | 2147483647 | √ | null |
|
|
||||
| delivery | bool | 1 | √ | null |
|
|
||||
| hold_shelf | bool | 1 | √ | null |
|
|
||||
| fulfillment | varchar | 10 | √ | null |
|
|
||||
| default_service_point_id | uuid | 2147483647 | √ | null |
|
|
Indexes
| Constraint Name | Type | Sort | Column(s) |
|---|---|---|---|
| user_request_preference__t_pkey | Primary key | Asc | __id |
| user_request_preference__t___origin_idx | Performance | Asc | __origin |
| user_request_preference__t___source_idx | Performance | Asc | __source |
| user_request_preference__t___start_idx | Performance | Asc | __start |
| user_request_preference__t_default_service_point_id_idx | Performance | Asc | default_service_point_id |
| user_request_preference__t_delivery_idx | Performance | Asc | delivery |
| user_request_preference__t_fulfillment_idx | Performance | Asc | fulfillment |
| user_request_preference__t_hold_shelf_idx | Performance | Asc | hold_shelf |
| user_request_preference__t_id_idx | Performance | Asc | id |
| user_request_preference__t_user_id_idx | Performance | Asc | user_id |

