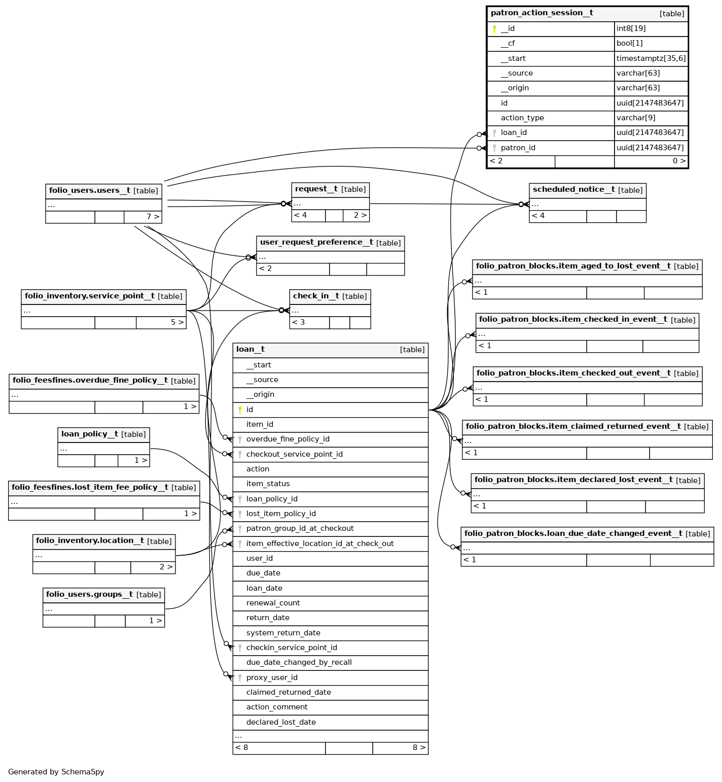
Columns
| Column | Type | Size | Nulls | Auto | Default | Children | Parents | Comments | ||
|---|---|---|---|---|---|---|---|---|---|---|
| __id | int8 | 19 | √ | null |
|
|
||||
| __cf | bool | 1 | true |
|
|
|||||
| __start | timestamptz | 35,6 | null |
|
|
|||||
| __source | varchar | 63 | null |
|
|
|||||
| __origin | varchar | 63 | ''::character varying |
|
|
|||||
| id | uuid | 2147483647 | √ | null |
|
|
||||
| action_type | varchar | 9 | √ | null |
|
|
||||
| loan_id | uuid | 2147483647 | √ | null |
|
|
||||
| patron_id | uuid | 2147483647 | √ | null |
|
|
Indexes
| Constraint Name | Type | Sort | Column(s) |
|---|---|---|---|
| patron_action_session__t_pkey | Primary key | Asc | __id |
| patron_action_session__t___origin_idx | Performance | Asc | __origin |
| patron_action_session__t___source_idx | Performance | Asc | __source |
| patron_action_session__t___start_idx | Performance | Asc | __start |
| patron_action_session__t_action_type_idx | Performance | Asc | action_type |
| patron_action_session__t_id_idx | Performance | Asc | id |
| patron_action_session__t_loan_id_idx | Performance | Asc | loan_id |
| patron_action_session__t_patron_id_idx | Performance | Asc | patron_id |

