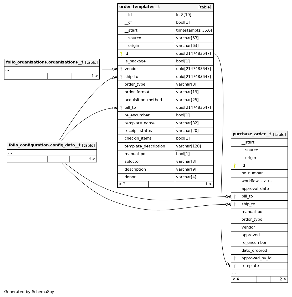
Columns
| Column | Type | Size | Nulls | Auto | Default | Children | Parents | Comments | ||
|---|---|---|---|---|---|---|---|---|---|---|
| __id | int8 | 19 | √ | null |
|
|
||||
| __cf | bool | 1 | true |
|
|
|||||
| __start | timestamptz | 35,6 | null |
|
|
|||||
| __source | varchar | 63 | null |
|
|
|||||
| __origin | varchar | 63 | ''::character varying |
|
|
|||||
| id | uuid | 2147483647 | null |
|
|
|||||
| is_package | bool | 1 | √ | null |
|
|
||||
| vendor | uuid | 2147483647 | √ | null |
|
|
||||
| ship_to | uuid | 2147483647 | √ | null |
|
|
||||
| order_type | varchar | 8 | √ | null |
|
|
||||
| order_format | varchar | 19 | √ | null |
|
|
||||
| acquisition_method | varchar | 25 | √ | null |
|
|
||||
| bill_to | uuid | 2147483647 | √ | null |
|
|
||||
| re_encumber | bool | 1 | √ | null |
|
|
||||
| template_name | varchar | 32 | √ | null |
|
|
||||
| receipt_status | varchar | 20 | √ | null |
|
|
||||
| checkin_items | bool | 1 | √ | null |
|
|
||||
| template_description | varchar | 120 | √ | null |
|
|
||||
| manual_po | bool | 1 | √ | null |
|
|
||||
| selector | varchar | 3 | √ | null |
|
|
||||
| description | varchar | 9 | √ | null |
|
|
||||
| donor | varchar | 4 | √ | null |
|
|
Indexes
| Constraint Name | Type | Sort | Column(s) |
|---|---|---|---|
| order_templates__t_pkey | Primary key | Asc | id |
| order_templates__t___origin_idx | Performance | Asc | __origin |
| order_templates__t___source_idx | Performance | Asc | __source |
| order_templates__t___start_idx | Performance | Asc | __start |
| order_templates__t_acquisition_method_idx | Performance | Asc | acquisition_method |
| order_templates__t_bill_to_idx | Performance | Asc | bill_to |
| order_templates__t_checkin_items_idx | Performance | Asc | checkin_items |
| order_templates__t_description_idx | Performance | Asc | description |
| order_templates__t_donor_idx | Performance | Asc | donor |
| order_templates__t_id_idx | Performance | Asc | id |
| order_templates__t_is_package_idx | Performance | Asc | is_package |
| order_templates__t_manual_po_idx | Performance | Asc | manual_po |
| order_templates__t_order_format_idx | Performance | Asc | order_format |
| order_templates__t_order_type_idx | Performance | Asc | order_type |
| order_templates__t_re_encumber_idx | Performance | Asc | re_encumber |
| order_templates__t_receipt_status_idx | Performance | Asc | receipt_status |
| order_templates__t_selector_idx | Performance | Asc | selector |
| order_templates__t_ship_to_idx | Performance | Asc | ship_to |
| order_templates__t_template_description_idx | Performance | Asc | template_description |
| order_templates__t_template_name_idx | Performance | Asc | template_name |
| order_templates__t_vendor_idx | Performance | Asc | vendor |

