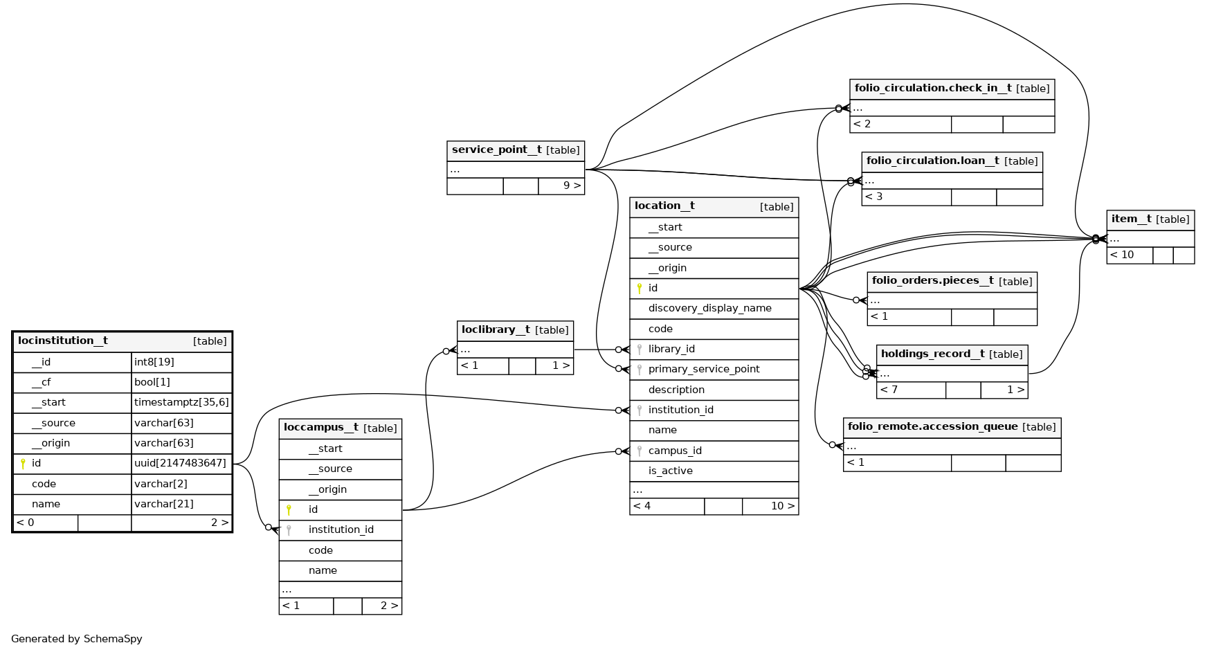
Columns
| Column | Type | Size | Nulls | Auto | Default | Children | Parents | Comments | ||||
|---|---|---|---|---|---|---|---|---|---|---|---|---|
| __id | int8 | 19 | √ | null |
|
|
||||||
| __cf | bool | 1 | true |
|
|
|||||||
| __start | timestamptz | 35,6 | null |
|
|
|||||||
| __source | varchar | 63 | null |
|
|
|||||||
| __origin | varchar | 63 | ''::character varying |
|
|
|||||||
| id | uuid | 2147483647 | null |
|
|
|||||||
| code | varchar | 2 | √ | null |
|
|
||||||
| name | varchar | 21 | √ | null |
|
|
Indexes
| Constraint Name | Type | Sort | Column(s) |
|---|---|---|---|
| locinstitution__t_pkey | Primary key | Asc | id |
| locinstitution__t___origin_idx | Performance | Asc | __origin |
| locinstitution__t___source_idx | Performance | Asc | __source |
| locinstitution__t___start_idx | Performance | Asc | __start |
| locinstitution__t_code_idx | Performance | Asc | code |
| locinstitution__t_id_idx | Performance | Asc | id |
| locinstitution__t_name_idx | Performance | Asc | name |

