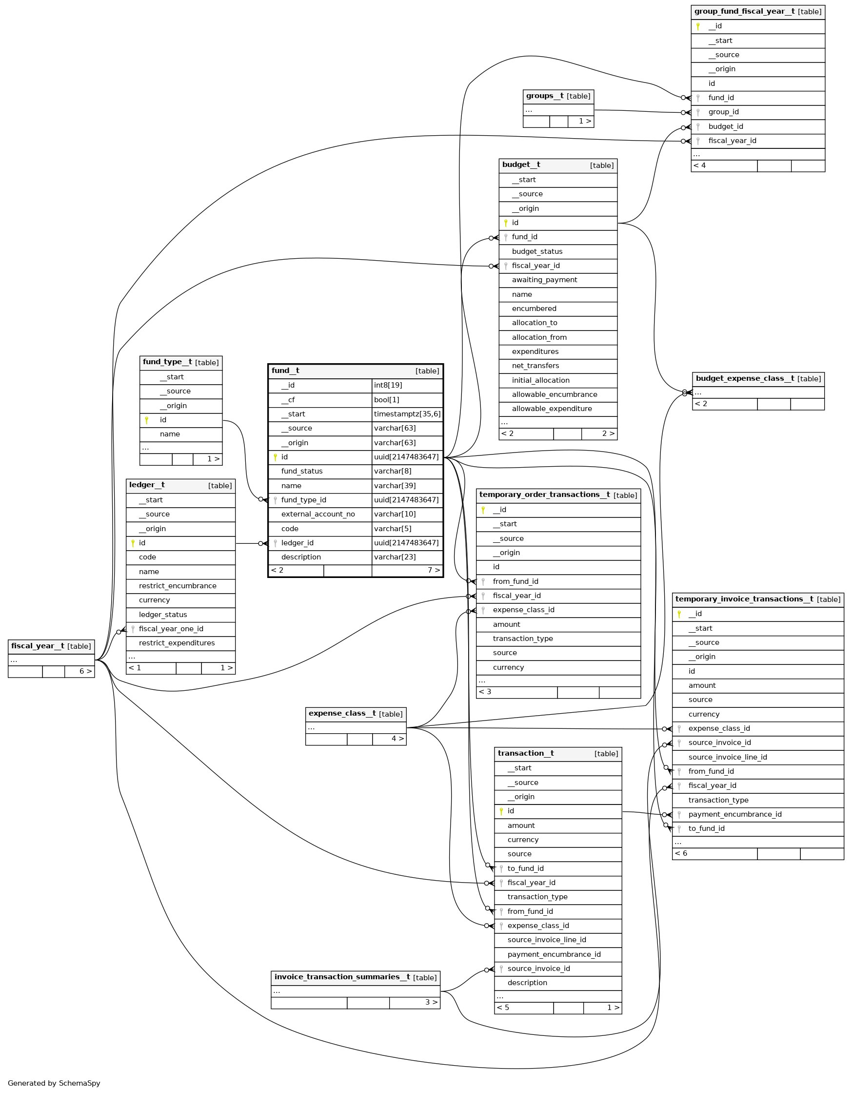
Columns
| Column | Type | Size | Nulls | Auto | Default | Children | Parents | Comments | ||||||||||||||
|---|---|---|---|---|---|---|---|---|---|---|---|---|---|---|---|---|---|---|---|---|---|---|
| __id | int8 | 19 | √ | null |
|
|
||||||||||||||||
| __cf | bool | 1 | true |
|
|
|||||||||||||||||
| __start | timestamptz | 35,6 | null |
|
|
|||||||||||||||||
| __source | varchar | 63 | null |
|
|
|||||||||||||||||
| __origin | varchar | 63 | ''::character varying |
|
|
|||||||||||||||||
| id | uuid | 2147483647 | null |
|
|
|||||||||||||||||
| fund_status | varchar | 8 | √ | null |
|
|
||||||||||||||||
| name | varchar | 39 | √ | null |
|
|
||||||||||||||||
| fund_type_id | uuid | 2147483647 | √ | null |
|
|
||||||||||||||||
| external_account_no | varchar | 10 | √ | null |
|
|
||||||||||||||||
| code | varchar | 5 | √ | null |
|
|
||||||||||||||||
| ledger_id | uuid | 2147483647 | √ | null |
|
|
||||||||||||||||
| description | varchar | 23 | √ | null |
|
|
Indexes
| Constraint Name | Type | Sort | Column(s) |
|---|---|---|---|
| fund__t_pkey | Primary key | Asc | id |
| fund__t___origin_idx | Performance | Asc | __origin |
| fund__t___source_idx | Performance | Asc | __source |
| fund__t___start_idx | Performance | Asc | __start |
| fund__t_code_idx | Performance | Asc | code |
| fund__t_description_idx | Performance | Asc | description |
| fund__t_external_account_no_idx | Performance | Asc | external_account_no |
| fund__t_fund_status_idx | Performance | Asc | fund_status |
| fund__t_fund_type_id_idx | Performance | Asc | fund_type_id |
| fund__t_id_idx | Performance | Asc | id |
| fund__t_ledger_id_idx | Performance | Asc | ledger_id |
| fund__t_name_idx | Performance | Asc | name |

