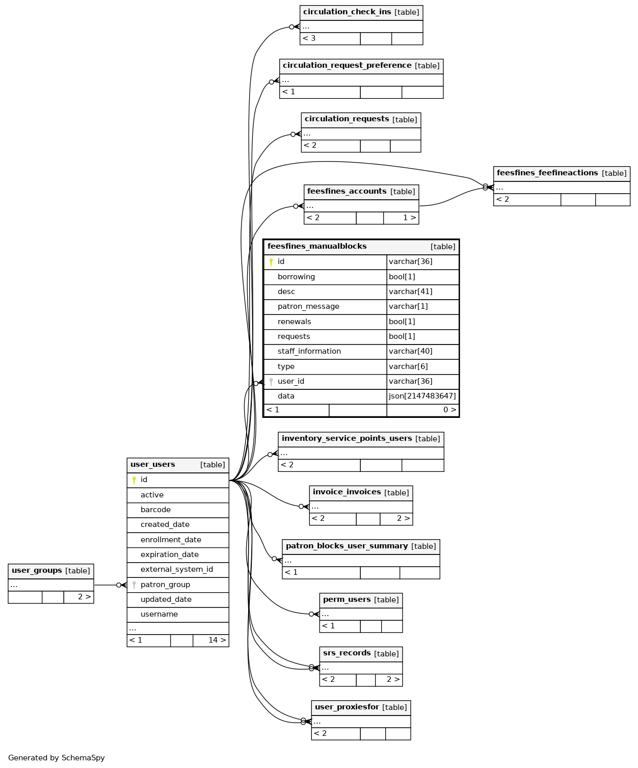
Columns
| Column | Type | Size | Nulls | Auto | Default | Children | Parents | Comments | ||
|---|---|---|---|---|---|---|---|---|---|---|
| id | varchar | 36 | null |
|
|
|||||
| borrowing | bool | 1 | √ | null |
|
|
||||
| desc | varchar | 41 | √ | null |
|
|
||||
| patron_message | varchar | 1 | √ | null |
|
|
||||
| renewals | bool | 1 | √ | null |
|
|
||||
| requests | bool | 1 | √ | null |
|
|
||||
| staff_information | varchar | 40 | √ | null |
|
|
||||
| type | varchar | 6 | √ | null |
|
|
||||
| user_id | varchar | 36 | √ | null |
|
|
||||
| data | json | 2147483647 | √ | null |
|
|
Indexes
| Constraint Name | Type | Sort | Column(s) |
|---|---|---|---|
| feesfines_manualblocks_pkey | Primary key | Asc | id |
| feesfines_manualblocks_borrowing_idx | Performance | Asc | borrowing |
| feesfines_manualblocks_desc_idx | Performance | Asc | desc |
| feesfines_manualblocks_patron_message_idx | Performance | Asc | patron_message |
| feesfines_manualblocks_renewals_idx | Performance | Asc | renewals |
| feesfines_manualblocks_requests_idx | Performance | Asc | requests |
| feesfines_manualblocks_staff_information_idx | Performance | Asc | staff_information |
| feesfines_manualblocks_type_idx | Performance | Asc | type |
| feesfines_manualblocks_user_id_idx | Performance | Asc | user_id |

